- User-friendly interface for configuring and executing scans
- Dashboard to view results and manage security findings

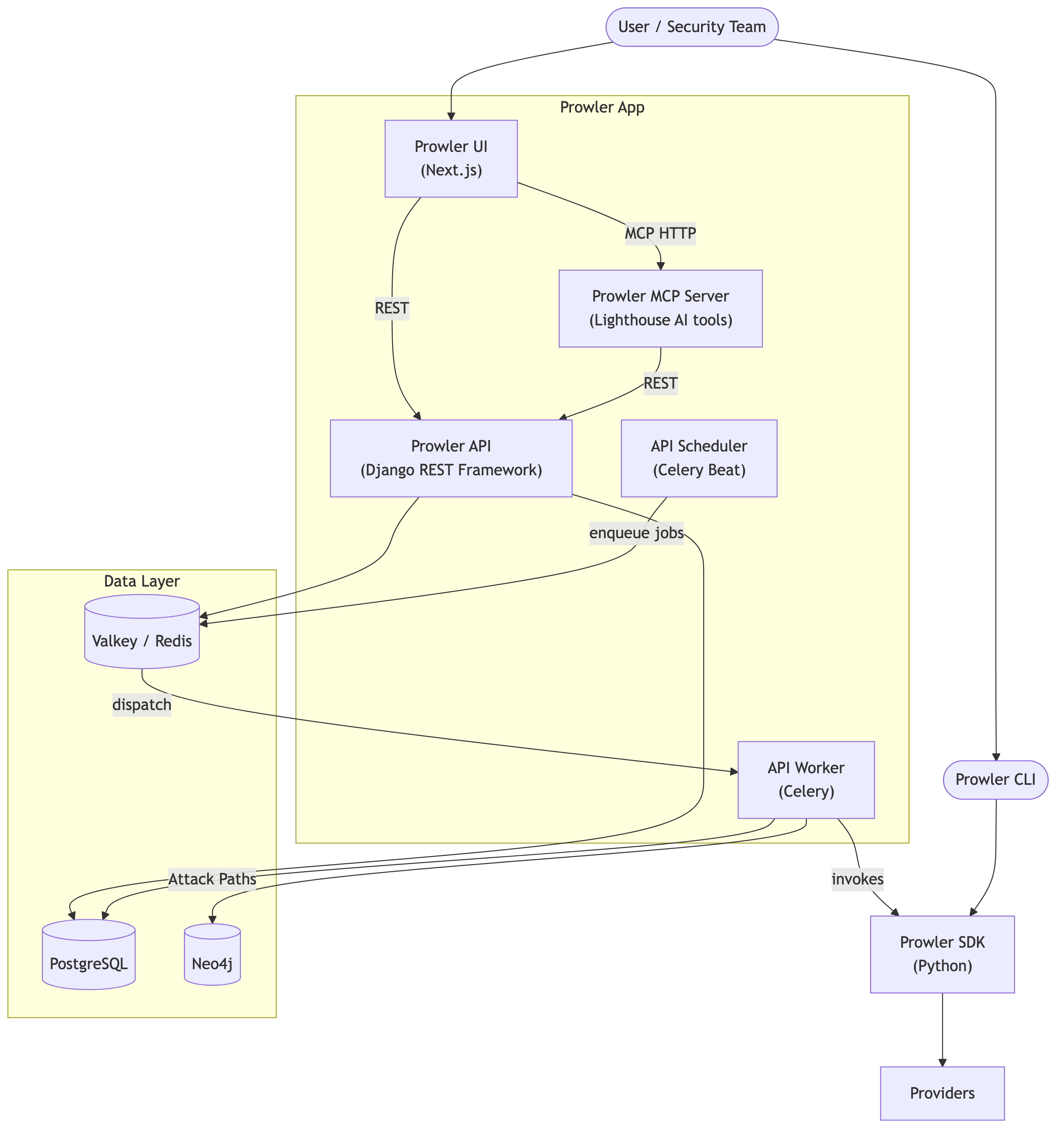
Components
Prowler App consists of four main components:- Prowler UI: User-friendly web interface for running Prowler and viewing results, powered by Next.js
- Prowler API: Backend API that executes Prowler scans and stores results, built with Django REST Framework
- Prowler SDK: Python SDK that integrates with Prowler CLI for advanced functionality
- Prowler MCP Server: Model Context Protocol server that exposes AI tools for Lighthouse, the AI-powered security assistant. Required dependency for Lighthouse.
- PostgreSQL: Persistent storage of scan results
- Celery Workers: Asynchronous execution of Prowler scans
- Celery Beat (API Scheduler): Schedules recurring scans and enqueues jobs on the broker
- Valkey: In-memory database serving as message broker for Celery workers
- Neo4j: Graph database used by the Attack Paths feature to combine cloud inventory with Prowler findings (currently populated by AWS scans)


