Prowler MCP Server brings the entire Prowler ecosystem to AI assistants through the Model Context Protocol (MCP). It enables seamless integration with AI tools like Claude Desktop, Cursor, and other MCP clients, allowing interaction with Prowler’s security capabilities through natural language.Documentation Index
Fetch the complete documentation index at: https://docs.prowler.com/llms.txt
Use this file to discover all available pages before exploring further.
What is the Model Context Protocol?
The Model Context Protocol (MCP) is an open standard developed by Anthropic that enables AI assistants to securely connect to external data sources and tools. It functions as a universal adapter enabling AI assistants to interact with various services through a standardized interface.Key Capabilities
The Prowler MCP Server provides three main integration points:1. Prowler Cloud and Prowler App (Self-Managed)
Full access to Prowler Cloud platform and self-managed Prowler App for:- Findings Analysis: Query, filter, and analyze security findings across all your cloud environments
- Provider Management: Create, configure, and manage your configured Prowler providers (AWS, Azure, GCP, etc.)
- Scan Orchestration: Trigger on-demand scans and schedule recurring security assessments
- Resource Inventory: Search and view detailed information about your audited resources
- Muting Management: Create and manage muting lists/rules to suppress non-relevant findings
- Attack Paths Analysis: Analyze privilege escalation chains and security misconfigurations through graph-based analysis of cloud resource relationships
2. Prowler Hub
Access to Prowler’s comprehensive security knowledge base:- Security Checks Catalog: Browse and search over 1000 security checks across multiple cloud providers.
- Check Implementation: View the Python code that powers each security check.
- Automated Fixers: Access remediation scripts for common security issues.
- Compliance Frameworks: Explore mappings to over 70 compliance standards and frameworks.
- Provider Services: View available services and checks for each cloud provider.
3. Prowler Documentation
Search and retrieve official Prowler documentation:- Intelligent Search: Full-text search across all Prowler documentation.
- Contextual Results: Get relevant documentation pages with highlighted snippets.
- Document Retrieval: Access complete markdown content of any documentation file.
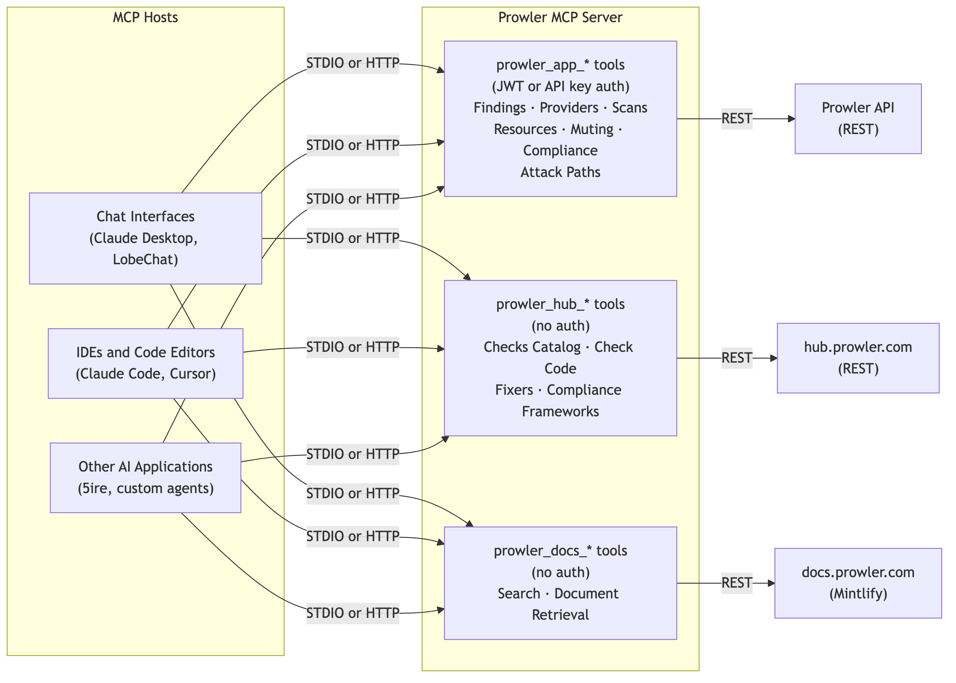
MCP Server Architecture
The following diagram illustrates the Prowler MCP Server architecture and its integration points:
- Prowler Cloud/App for security operations
- Prowler Hub for security knowledge
- Prowler Documentation for guidance and reference.
Use Cases
The Prowler MCP Server enables powerful workflows through AI assistants: Security Operations- “Show me all critical findings from my AWS production accounts”
- “Register my new AWS account in Prowler and run a scheduled scan every day”
- “List all muted findings and detect what findgings are muted by a not enough good reason in relation to their severity”
- “Run an attack paths query to find EC2 instances exposed to the Internet with access to sensitive S3 buckets”
- “Explain what the S3 bucket public access Prowler check does”
- “Find all Prowler checks related to encryption at rest”
- “What is the latest version of the CIS that Prowler is covering per provider?”
- “How do I configure Prowler to scan my GCP organization?”
- “What authentication methods does Prowler support for Azure?”
- “How can I contribute with a new security check to Prowler?”
Example: Creating a custom dashboard with Prowler extracted data
In the next example you can see how to create a dashboard using Prowler MCP Server and Claude Desktop. Used Prompt:Deployment Options
Prowler MCP Server can be used in three ways:1. Prowler Cloud MCP Server
Use Prowler’s managed MCP server athttps://mcp.prowler.com/mcp
- No installation required.
- Managed and maintained by Prowler team.
- Authentication to Prowler Cloud or Prowler App (self-managed) via API key or JWT token.
2. Local STDIO Mode
Run the server locally on your machine- Runs as a subprocess of your MCP client.
- Possibility to connect to a self-hosted Prowler App (e.g. self-hosted Prowler App).
- Authentication to Prowler Cloud or Prowler App (self-managed) via environment variables.
- Requires Python 3.12+ or Docker.
3. Self-Hosted HTTP Mode
Deploy your own remote MCP server- Full control over deployment.
- Possibility to connect to a self-hosted Prowler App (e.g. self-hosted Prowler App).
- Authentication to Prowler App (self-managed) via API key or JWT token.
- Requires Python 3.12+ or Docker.
Requirements
Requirements vary based on deployment option: For Prowler Cloud MCP Server:- Prowler Cloud account and API key (only for Prowler Cloud/App features)
- Python 3.12+ or Docker
- Network access to:
https://hub.prowler.com(for Prowler Hub)https://docs.prowler.com(for Prowler Documentation)- Prowler Cloud API or self-hosted Prowler App API (for Prowler Cloud/App features)
No Authentication Required: Prowler Hub and Prowler Documentation features work without authentication in both deployment options. A Prowler API key is only required to access Prowler Cloud or Prowler App (Self-Managed) features.
Next Steps
Installation
Install the Prowler MCP Server using uv or Docker
Configuration
Configure your MCP client to connect to the server
Tools Reference
Explore all available tools and capabilities

